登入 師大永續管理與環境教育

使用自然人憑證登入
忘記密碼?
  • 奧博科技商標

    請登入以管理網站,按下開啟登入視窗

  • home

師大永續管理與環境教育

  • Language
    • 繁體中文
    • English
  • Language
    • 繁體中文
    • English

國立臺灣師範大學永續管理與環境教育研究所的Logo國立臺灣師範大學永續管理與環境教育研究所

國立臺灣師範大學永續管理與環境教育研究所的Logo
MENU
  • 最新消息
    • 所務訊息公告
  • 系所簡介
    • 簡介
    • 研究發展領域
    • 畢業生發展
    • 地圖與交通
    • 評鑑專區
  • 招生資訊
  • 課程資訊
    • 課程架構
    • 學期課程
    • 選課資訊
  • 系所成員
    • 教師
    • 行政人員
  • 學術活動
    • 專題演講
  • 研究生修業
  • 職涯導航
    • 職涯進路
    • 產業實習
    • 系友傳承
    • 職涯活動
  • English
  • 首頁
  • 招生資訊
:::

    :::

     

    • 博士班招生簡介
    • 碩士班招生簡介
    • 國際學生招生簡介
    • 考古題連結

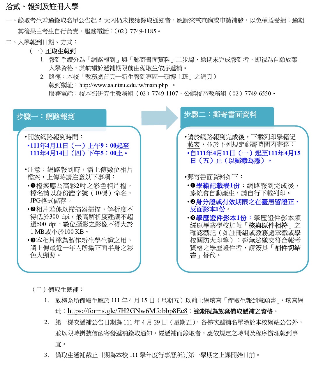
    本所111學年度碩士班考試招生錄取名單

    • 2022-03-24
    • 何京蕙
    This is an image
    ****************************************************************************************************************
    This is an image
    • 111學年度碩士班招生考試錄取名單(第二階段放榜系所) 報到網址 備取生報到意願線上表單

    本網站著作權屬於國立臺灣師範大學永續管理與環境教育研究所,
    請詳見
    使用規則。
    電話:(02) 7749-6551 傳真:(02) 2933-6947
    地址:116059 臺北市文山區汀州路四段88號
    E-Mail:
    gismee@deps.ntnu.edu.tw 
    / gie@deps.ntnu.edu.tw
    銳綸數位建置
    建議使用Google Chrome或Mozilla Firefox,並將螢幕解析度設定為1024*768以上,以獲得最佳瀏覽效果
    RulingDigital Powered by RulingDigital
    造訪人次 : 2780574