- 本校115學年度碩士班甄試入學錄取及遞補後缺額,併入碩士班考試招生名額。
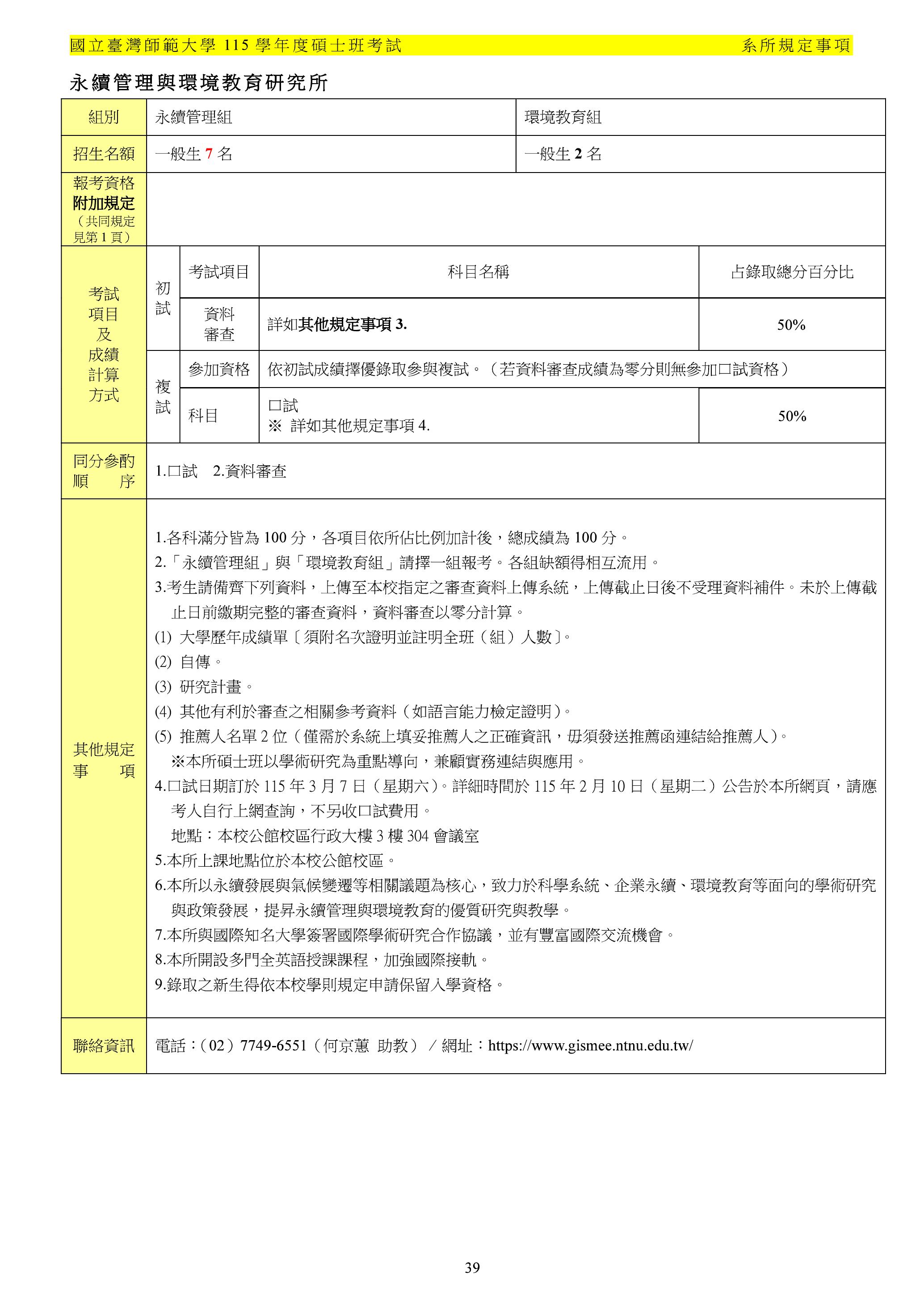
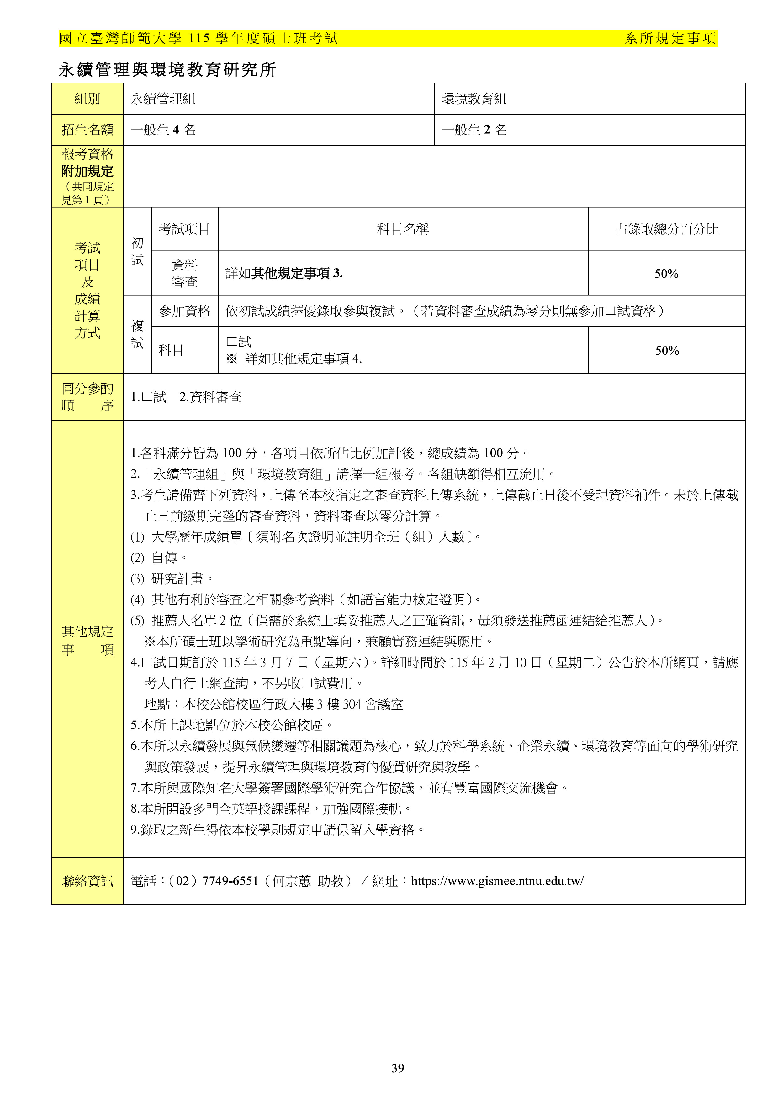
- 本次碩甄缺額流用之系所組包含:復健諮商與高齡福祉研究所、圖書資訊學研究所、地理學系、數學系統計與計算科學組、化學系一般組、資訊工程學系、科學教育研究所、永續管理與環境教育研究所永續管理組、生技醫藥產業碩士學位學程、藝術史研究所西方藝術史組、圖文傳播學系、運動競技學系運動科學與技術組、音樂學系作曲組,詳如附件。

**********************************************************************************
- 報名期間:114年11月25日(星期二)上午9時 ~ 114年12月4日(星期四)下午5時止,一律採網路報名
- 繳費時間:114年11月25日(星期二)上午9時 ~ 114年12月4日(星期四)晚上12時止
- 資料上傳時間:114年11月25日(星期二)上午9時 ~ 114年12月5日(星期五)下午5時止
- 准考證列印:115年1月2日(星期五)起由考生自行於網路列印
- 試場公告:115年2月3日(星期二)下午2時起,不開放現場查看試場
- 考試日期:筆試時間115年2月8日(星期日),術科及口試時間依簡章各系所之規定
- 錄取放榜:(網路公告錄取名單)
- 第一階段115年2月26日(星期四)
- 第二階段115年3月19日(星期四)
